3.1.4 SUN-IGuard-502系列 GIS局部放電在線監測系統
-
廠家直供
-
1小時響應
-
48小時解決
-
12月質保
-
終身維護
- 產品說明
- 型號規格
一、系統概述
SUN-IGuard-502系列局部放電在線監測系統是日新電氣自主研發的產品,系統采用超高頻檢測技術、高靈敏度傳感器、信號現場處理模塊、內置專家數據庫、Web后臺處理軟件、因特網接入技術等技術進行遠程實時在線監控和分析,具有極高的性價比,適用于GIS、PASS、變壓器、電抗器及開關柜等電氣設備在運行當中的局部放電檢測,可以實現上述電氣設備絕緣的狀態檢修,減少停電時間和節省維修費用,非常適合在無人值守變電站運行。
該系統采用集成模塊化設計,將信號采集單元、信號處理、A/D轉換、干擾過濾、數據處理、放電量顯示等集成在站端監測模塊中,每個站端監測模塊可獨立運行,數據分別記錄,通過一條數據通訊總線將多臺站內監測模塊(最多256臺)的數據傳輸后臺分析軟件系統上統一管理分析。能通過互聯網進行遠程傳輸和實時監控,對局部放電信號的強度,密度進行實時在線分析。對局部放電傾向性的推移進行實時監控和分析,對放電程度進行評估,避免重大事故發生。
特征:局部放電的特征是進行速度緩慢,即使在GIS、變壓器內部檢測出局部放電,也不會迅速發展為事故。初期發生時會間歇性的出現,發展趨勢非常重要,因此要長期在線監視。局部放電以一定的形態發生,根據異常問題種類,信號數據具有一定的形態,與相電壓頻率同步發生,與無分別的外部噪音位相形態有區別。
原理:GIS發生絕緣故障的原因是其內部電場的畸變,往往伴隨著局部放電現象,產生脈沖電流,電流脈沖上升時間及持續時間僅為納秒( nS )級,該電流脈沖將激發出高頻電磁波,其主要頻段為0.3-3GHz,該電磁波可以從GIS上的盤式絕緣子處泄露出來,采用超高頻傳感器(頻段為0.3-3GHz)測量絕緣縫隙處的電磁波,然后根據接收的信號強度來分析局部放電的嚴重程度。
優點:可以實現帶電在線連續監測,測量方法不改變設備的運行方式。抗干擾能力強,對空氣中電暈放電干擾不敏感,可有效地抑制背景噪聲,對GIS的各種放電性缺陷均具有較高的敏感度。信號傳播衰減小,檢測范圍大,通??蛇_十幾米。

二、系統組成
SUN-IGuard-500系列局部放電在線監測系統由現場傳感器(內置/外置超高頻傳感器及噪音傳感器),前置監測單元(IED模塊),局放工作監視站(后臺服務器等)三大部分組成。
在該系統中,傳感器負責采集信號,主IED負責將局放傳感器與噪音傳感器所采集到的信號經濾波,放大,去噪,調試后,將調試完的信號經串口通信或TCP/IP或IEC61850通信,上傳至后臺處進行分析判斷。主IED通道數可隨現場需求進行調整,機箱有數種可供選擇,亦可由客戶提出要求。
2.2.2.1局放IED
組成:局放IED分為上中下三段式結構:底層為電源單元、中層為信號濾波單元、上層為信號采集處理單元。底層包括系統電源濾波器、一個AC/DC開關電源、一塊AC/DC電源板。中層由固定增益放大器、帶通濾波器、程控放大器等組成。上層由FPGA信號采集掃描處理模塊及工頻信號觸發模塊構成。
功能:實現對變壓器、GIS多測點同步實時監測;采用高速 D/A采集掃描系統,采樣精度為12位;內置數字濾波器及數據分析模塊,實時捕獲放電統計特征;
觸發方式:內觸發、外觸發可選擇;自動生成三維譜圖數據;實時報警;定時自我診斷;對采集到的信號進行濾波放大;和變電站綜自系統之間可采用IEC61850方式連接通信。
2.2.2.2局放傳感器
組成:超高頻傳感器主要由超高頻非頻變圓極化天線及發射電路構成。傳感器可分為外置和內置傳感器,還有專用于變壓器內的油閥傳感器,以及用于采集干擾信號的噪音傳感器。超高頻傳感器可分為外置傳感器,內置傳感器和專用于變壓器的油閥式傳感器。
外置傳感器:安裝于設備外部。內置傳感器:安裝于設備內部。油閥式傳感器:專用于變壓器,安裝于變壓器油閥口處。
在實際應用中,根據現場情況及客戶需求進行傳感器的選擇。
功能:接收局部放電的超高脈沖信號;整形超高頻脈沖信號,得到單極性寬脈沖信號;通過高頻同軸光纜將單極性寬脈沖信號傳送給局放IED。
2.2.2.3局放工作站
測量放電信號的幅值、極性、放電的相位、放電次數等基本的局部放電表征參數及各種統計計算數據;顯示二維、三維放電譜圖、工頻周期放電圖;利用各種圖譜分析,進行放電模式識別及故障類型診斷,觀察和預測局部放電故障的發展趨勢,故障信號及故障嚴重性報警,為絕緣狀態診斷提供重要判據;提供放電發展趨勢圖、歷史查詢、報表和設定報警等多項功能;可定時自動啟動測量,整個監測過程自動化;可以通過局域網、CAN總線等方式實現數據上網,對系統進行遠程訪問,可采用IEC61850方式連接通信。
2.2.2.4通信方式
IED模塊可通過局域網或串口通信方式與后臺通信,以增加模塊的方式,可以用IEC61850通信協議與后臺進行通信。
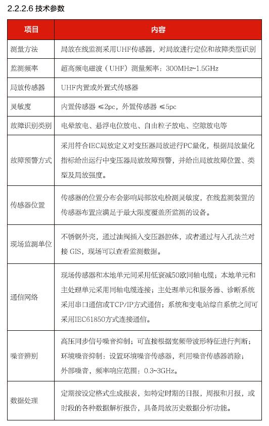
2.2.2.5系統配置
以110kV的GIS室內站為例,共9個間隔,其中進線間隔2個,出線間隔5個,母聯間隔1個,保護間隔1個,供參考的配置組成如下表所示:


SUN-IGuard-502系列





